2008-01-01から1年間の記事一覧

Example of importance sampling

マルコフ連鎖モンテカルロ法 (統計ライブラリー)の1.2.3を参考にしつつ。rejection samplingでは、target distributionからの乱数を間接的に取ってきているわけですが、今度はxの関数h(x)の期待値に興味があるとしましょう。で、積分が難しいので、サンプリ…

プラグイン法による密度推定

MSEを積分したMISEを最小にするhを使うとうまく密度推定できるよね!!という話があるんだけど、そのhには真の分布の二階微分が含まれており、だめじゃん><という流れがある。仕方ないからノンパラなのに分布を仮定するプラグイン法というのがある。まあ、ノ…

質問and確認しないといけないことリスト

自分用メモですよ><。 ISEを基準とする根拠はどこから言っていいのか? MSEに比べてあまり直感的ではないように思う ISEを最小にするhの漸近的な性質があるから、というところからでよいのか プラグイン法だめぽ><っていうけど、「パラメトリックを仮定で…

t分布とかX^2分布に従う乱数とか

初めに言っておくとRならt分布とかX^2分布に従う乱数とかすぐにできるんだけど、あえてそれを正規乱数から生成してみるというやつです。X^2分布wikipedia:カイ二乗分布より引用すると「を、平均で分散の正規分布に従う、k個の独立なランダム変数とすると、統…

やることありすぎて死にたいです、うほほ

一つの数式の展開を色々やっていると10pをを越えるなどして、自分がどこにいて何をやっているのか分からなくなってきたりして死にたくなっているところ。これがまだ簡単なバージョンであることを考えるともう精神が病みそうです。あと、先生からの注文もどん…

IRCでTwitterをごにょごにょできるのを作った

それtigで(ry、という話なんですが、Growlでアイコンと一緒に表示させるのがtigでやろうとして挫折したので、自分でごにょごにょしました。といってもIRC botを自分で作っていたら卒業できなくなるので、nadokaさんを使うことにしました。 Nadoka: IRC Clien…

Inversion Theorem

授業の期間は終わっているんだけど、今日は補講です。前回くらいから、id:Muichkineと「分布関数と特性関数が一対一対応しているってのはよく使うのに、その証明どこにも出てこないよねー」という話をしていたのだが、今日出てきた。それがInversion Theorme…

LaTeXのこととかまとめておく

書いてたらLaTeX以外のことも入ってきたけど、気にしない。数式だけで20枚を越えてきたので、そろそろ整理の方法を考えておかないと崩壊しだす時期です。ということでなんかまとめておく。ながーい文章をLaTeXで書くのは初めてなので、間違っているところと…

速度を取るか、美しさを取るか

以前多変数ナダラヤワトソン推定量をpltoしてみるとことプログラミムを書いたりしました。 多変数ナダラヤワトソン推定量を計算する関数を自前で実装した - Seeking for my unique color. この時は乗法的カーネル関数を仮定していたわけだけど、それを仮定し…

本日までの卒研の流れ

今日までの卒研の流れをまとめてみたよ!!おいらの進んでないっぷりが分かるんじゃないかな!!みんなも適当にまとめて、この記事にトラバ飛ばすといいよ!!9月中旬以前 うほほ、何もやってないよ 理論をやるときに必要になりそうな、基礎的事項の準備をしている…

Options, Futures, and Other Derivatives勉強会第八回

qがaverage yield 年の平均利回り 例 6ヶ月のforward contract 6ヶ月で資産の利回りがもらえる risk free rate = 10% S0 = 25 T=0.5 q=4% 一年に二回払われる 連続にしたい 利回りがクーポンのようなイメージ 俺が担当したところのp9くらい 0.5 e^{y*0.1*0.5…

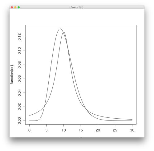
plot中に数式を表示させる

R

パラメータを変化させるとどうなるかをplotしつつ、数式も表示する時の叩き台。自分用のメモです。 n <- seq(1,30,length.out=1000) a <- 2:7 plot(1,1,xlim=c(min(n),max(n)),ylim=c(0,1),type="n",xlab="n",ylab="y") title(main = expression(paste(y == …

集合位相入門読書会【整列集合とその比較定理】

94ページから102ページまで。自然数に対して成立している数学的帰納法を、整列集合に拡張してできた超限帰納法というのがすごい。 順序同型 順序を保つ写像 順序単射 順序同型写像 などが登場。順序同型写像は順序単射かつ全射。全単射だから逆写像も存在し…

Tsukuba.R#3でのid:syou6162の発表資料

主成分分析編といいつつ、シミュレーションの発表とかやってきました。多変量解析期待してた人はごめんなさい><。知ってる人は知ってたかもしれませんが、遺伝的アルゴリズムの発表のほうはRejectセキュリティ&プログラミングキャンプの時に僕が作ったやつ…

Rでダーツもどきを作る

R

進化ゲーム理論のときに@Mishoを引き当てたやつですね。発表のほうのscriptには1時間、こっちには3時間かかっていたりします。いや、ppmとか毎回使い方忘れるんですよw。アイコンを適当にダウンロードして、media-convertというところで、ppmに変換すると、R…

Tsukuba.R#3に行ってきたよー

最高の週末となりました!!主催のid:wakuteka、開場を提供していただいた@bonohuさん、参加してくださった皆さん、本当にありがとうございました!! Tsukuba.R#3 - Tsukuba.R - Seesaa Wiki(ウィキ) 色々考えたことなど 色々書きたいことは後のリスト形式の…

明日はTsukuba.R#3だよ

参加者増えてきたよ!!wktkしてきた!! Tsukuba.R#3 - Tsukuba.R - Seesaa Wiki(ウィキ)

卒研終了後にやりたいことをまとめてみるライフハック

終了する前に書いておくのが好きな人間なので、書いておくことにします。まあ、いつもこのリストの7割できればいいかなーくらいのあれで書いているので、そんなところです。ぶっちゃげこれ全部できたら神(ry。卒業旅行とか行く人もたぶん多いんだろうけど、M…

なんとなく書いておきたいこと

知らない、分からないことを恐れるな 楽しむことは忘れるな 正しい(と思われる)努力を続けろ

Rでベイズをやってみる的なもの色々

来週のゼミが僕が担当なんだけど*1、数式展開して、「はい、こうなりますね」だけじゃ面白くないので、Rでやってみる。Bayesian Computation with R (Use R)をなぞっているだけですけどね。正規分布で、平均既知、分散未知の場合P30くらいからの内容。PRML読…

集合位相入門読書会【順序集合】

第何回か忘れたw。実数とかの大小関係があれば、最大元とかそういうのが定義できるのは分かるんだけど、順序関係を満たすようなものであれば、最大(小)元、極大(小)元、上限、下限などが考えられる的な流れのところだった。念のために定義を書いておこう。集…

Options, Futures, and Other Derivatives勉強会第七回

今日から第五章だよー。みしょーだよー(違。 先渡りと先物の価格決定について 消費する資産と投資する資産 空売り short selling 自分が所有していない証券を売る 途中で買い戻さないといけない 裁定機会があるかどうか S0=40、F0=43、r=0.05 43-40.5=2.5でa…

多次元カーネル関数の色々なバージョンをplotしてみる

多変数におけるカーネル関数はいままでにいくつか扱ってきました。やったものとしては密度推定と、ナダラヤワトソン推定量による曲線回帰のようなものがあります。 2変数でのカーネル密度推定の練習 - yasuhisa's blog 多変数ナダラヤワトソン推定量を計算す…

どうしようかなあ。。。

何か前にも書いたような気がするけど、先生の中で(勝手に?)僕の「修論」のテーマが確定しつつある(ような気がする)。ロジットモデルのパラメーターの分布をノンパラでごにょごにょするとかしないとからしいです。なんかベイズとかの方法で先輩がやっているら…

そろそろ何か準備しないとなあ。。。

11/8はTsukuba.R#3が開催されるわけなので、そろそろネタと発表の準備をしこみはじめないといけない。wikiのほうには「Rで学ぶ多変量解析【主成分分析編】」と書いているわけですが、解析するようなデータがないので、それ取ってくるところから開始しないと…

iPhone買った

3ヶ月くらいの間で30回くらい買うか買わないかの葛藤をしていたわけですが、契約してきました。PHS-300があればどうにかなるかと思ってたけど、やっぱ2時間くらいしか電池持たないし、毎回電源付けるとかなんか違う気もするし、iPhone思ってたよりは高くない…

Options, Futures, and Other Derivatives勉強会第六回予習

第五回、第六回は僕が担当の箇所。Chapter4のInterest Ratesのところをやってます。先々週*1は 金利の種類 連続複利の導入 Zero Rates 債券のpricingの方法 Duration&Convexity などをやっていきました。今週は、スライドの16枚目のForward Ratesの付近から…

Rでクロス表を書く

R

実は同じことを去年もやっているんだけど、よく分からないコードで、しかもちゃんとしてないということで書きなおしてみた。 cross.table <- function(x,y){ t <- table(x,y) #回答の長さとかによって、marは変更して par(mar=c(6,6,6,3)) col <- 2:(length(…

集合論ゼミのエッセンスを書いていくテスト

集合は要素に落して考える 集合の等号を言う時には、両方の包含関係を示す 示す時は、集合ではなく要素に落して考える 分配則、結合則、交換則などどの定理、どの定義を使ったのか明確に述べる 空集合を示したい時には背理法 そのまま証明するのが難しそうな…

にっき

同じ専攻だったけど、あんまり話したことなかった人と話すなどした。危機感持って、どうにか動けているうちはどうにかなるんじゃないかなとか思った*1。来年はこっちにいない人だけど、何かしらつながりを持てたらなーと思う。お互いに刺激しあえる関係であ…